stgarant69.ru
stgarant69.ru

香港 智能 身份 证 换 领 中心 (99) 사진

港島智能身份證換領中心今日暫停服務- 香港- 香港文匯網

【資訊】新智能身份證10分鐘換證實錄,但好像印錯了..... 換證基本資訊及注意事項!| rios arc 弧圓亂語

File:HK 灣仔北Wan Chai North 港灣道6-8 Harbour Road 瑞安中心Shiu On Centre 港島智能身份證換領中心Hong  Kong Island Smart Identity Card Replacement Centre September 2019

港島智能身份證換領中心HK Island Smart ID Card Replacement Centre - 灣仔Wan Chai - 手機版-  Powered by Discuz!

File:HK 灣仔北 Wan Chai North 港灣道 6-8 Harbour Road 瑞安中心 Shiu On Centre 港島 智能身份證換領中心 Hong Kong Island Smart Identity Card Replacement Centre September  2019 SSG 11.jpg - Wikimedia Commons

智能身份證|逾18萬港人未換領料大部份在海外 去年有留日女生返港換證被國安拘捕- 追新聞

新身份證換證地點: 1. #港島智能身份證換領中心灣仔港灣道6-8 號瑞安中心2 樓200 號室2. #東九龍智能身份證換領中心觀塘

新智能身份證換領延長至下月三日不設即日籌需提早預約 - 港聞 - 橙新聞

全港市民換領身份證計劃關愛安排| 無障礙文章|香港一站式♿ 無障礙資訊平台|無障礙旅遊指南|Free Guider

個人證件部

全港市民換領身份證計劃|Tag|大紀元時報香港|獨立敢言的良心媒體

File:HK 灣仔北 Wan Chai North 港灣道 6-8 Harbour Road 瑞安中心 Shiu On Centre 港島 智能身份證換領中心 Hong Kong Island Smart Identity Card Replacement Centre September  2019 SSG 10.jpg - Wikimedia Commons

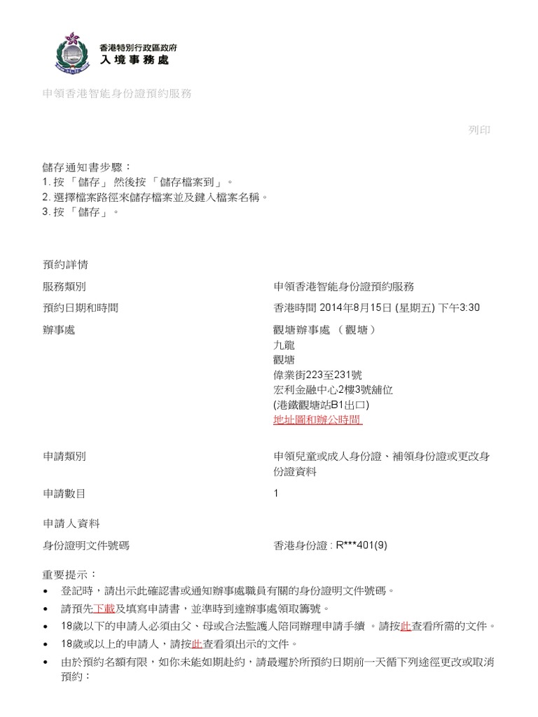
申領香港智能身份證預約服務| PDF

政府4.1逐步恢復公共服務身份證換領中心重開已預約可去換證

入境處公布換領身份證最新時間表- 香港- 大公文匯網

港島智能身份證換領中心HK Island Smart ID Card Replacement Centre - 灣仔Wan Chai - 手機版-  Powered by Discuz!

有時間表】是時候換證了!香港新智能身份證換領計劃展開! – PC3 Magazine

新智能身份證12月27起展開換領( Jetso Club 著數俱樂部)

入境處籲舊身份證持有人盡快換領新智能身份證- RTHK

所有舊款智能身份證10月12日失效】 繼1970年或之後出生人士嘅舊款智能身份證已經失效⛔️,1️⃣9️⃣6️⃣9️⃣年或之前出生人士嘅舊款智能身份證🪪亦將會喺🔟月1️⃣2️⃣號起失效喇‼️  身處香港嘅你或者身邊嘅親友仲未換證嘅話,就記得要喺🔟月1️⃣1️⃣號或之前 ...

所有舊身份證10.12起失效 入境處籲市民盡快換領新智能身份證

全港換新智能身份證🆔1970年後出生首批換證長者亦須換證|即睇換證日期/預約方法/不在港點算? - 東張+

智能身份證換領期限延至3.3 明起可預約2.11後申請服務|即時新聞|港澳|on.cc東網

陳國偉-【全港市民換領身份證計劃】

新智能身份證防偽九大特徵- 香港文匯報

80 後港女換智能身份證資料被入境處消失?網民:明顯係整唔見咗| ezone

智能身份證換領中心換證申請日期延至3·3 - 香港- 大公文匯網

千万别错过!这个时间段出生的港人,该换领身份证了!_搜狐网

新智能身份證- 關愛安排

荃灣智能身份證換領中心今日及下周四暫停服務- 香港- 香港文匯網

附時間表】趕返香港換領「新智能身份證」? | SBS Chinese

身份證換領延至3·3 明起無預約不受理- 香港- 大公文匯網

換身份證時間表2025】預約換領身份證程序+換身份證地址| MoneyHero

全新自助申請身份證服務】 入境處又推出新服務啦!🤩🆕‼️ 由2024年12月13日開始,1️⃣8️⃣歲或以上又持有本地簽發智能身份證 🪪嘅市民,可以使用將軍澳入境處總部嘅「申請個人證件服務站」,自助辦理下列嘅身份證申請: ✓ 因年滿18歲而需換領成人身份證嘅申請

載有出生年份1970年或之後舊款智能身份證下月12日失效- RTHK

商界講呢啲——到你換新智能身份證喇!

港島智能身份證換領中心HK Island Smart ID Card Replacement Centre - 灣仔Wan Chai - 手機版-  Powered by Discuz!

有片)記者直擊|換身份證明起無預約不受理入境處籲線上預約- 港聞- 點新聞

智能身分證|換證申請3.3截止一文看清換領辦法

換身份證時間表|5個年份出生10.7開始換證遲換罰$5,000 附網上預約連結+文件+換證地址- 有線寬頻i-CABLE

全自助申請🆓】即日起,合資格市民透過設於將軍澳入境處總部的「申請個人證件服務站」📍,可全自助辦理申請身份證 的手續🪪,無須預約,進一步自動化和電子化個人證件的申領流程,提供更方便的服務❗️ 按圖了解首階段涵蓋的申請資格👇🏻👀  新服務推出後,合資格市民更可 ...

換身份證】1964至65年市民本月27日起換證最遲9月23日須完成

智能身份證換領期限延至3·3 一圖睇最新安排- 港聞- 點新聞

Did you know?】香港舊身份證將失效海外港人點算? 新一代香港智能身份證即將全面取代舊一批的身份證。 香港入境處早前宣布,舊身份證即將於2025年分階段失效。  對於身在海外的港人會有甚麼影響? 唔換證會唔會誤墮法網? 入境又有冇阻滯?🧐 香港入境事務處助理處長楊素 ...

換身份證預約方法+換領最後限期!入境處:不設walk-in

九智能身份證換領中心續停服務延長1962至1963年出生人士換證限期

舊款身份證明年失效五地點可辦新證- 香港- 大公文匯網

為方便市民換領智能身份證入境處3月6日起延長4間人事登記處服務時間

你換咗未?】香港入境處解釋唔換新身份證有乜後果| SBS Chinese

舊智能身分證明年起失效入境處指逾18萬人未換證料大部分身在海外(15:58) - 20240618 - 港聞- 即時新聞- 明報新聞網

香港身份证如何看有效期- 抖音

舊款智能身份證即將失效】 5️⃣月1️⃣2️⃣號起,1️⃣9️⃣7️⃣0️⃣年或之後出生人士嘅舊款智能身份證就會失效喇❗️失效咗嘅身份證 唔可以用嚟辦理出入境手續🛂,亦唔可以用嚟申領特區護照同辦理其他入境處服務。 喺身份證失效之前,1️⃣8️⃣歲或以上持有本地簽發 ...

1970-1972年出生的香港居民11月起可換領新智能身份證| 高登新聞

香港新智能身份證曝光相片、晶片換位+9大防偽特徵- unwire.hk 香港

換領新智能身份證,換證手續簡單,美感很遜- 走讀見學.小竹

換領新智能身份證,換證手續簡單,美感很遜- 走讀見學.小竹

网上流传】换新身份证填外国籍失三粒星| SBS Chinese

智能身分证|换证申请3.3截止一文看清换领办法|Juicy叮

陳炳洋- 【20181022社區匯報:分批換領智能身份證】 由2018年12月27日起,入境處將為香港市民更換新智能身份證。 首批換證市民:  1985-1986年出生(

File:HK 灣仔北 Wan Chai North 港灣道 6-8 Harbour Road 瑞安中心 Shiu On Centre 港島 智能身份證換領中心 Hong Kong Island Smart Identity Card Replacement Centre September  2019 SSG 15.jpg - Wikimedia Commons

智能身份證換領期限延至3.3 明起可預約2.11後申請服務|即時新聞|港澳|on.cc東網

注意!下月12日起所有舊身份證失效換證Q&A一文睇- 港聞- 點新聞

未換證市民要留意智能身份證換領中心申請換證日期延長至3月3日

赶紧换身份证!香港入境处公布最后期限,逾期罚款5000!_搜狐网

將軍澳智能身份證中心》 @ 將軍澳唐賢街23號帝景灣地下20-26號舖#1966年或1967年出生的香港居民,可於6月3日起至7月26日換證。要預約換證 ,可登入網站

入境處身份證換領中心周五重開換證時間表或有變| am730 | am730

港島智能身份證換領中心HK Island Smart ID Card Replacement Centre - 灣仔Wan Chai - 手機版-  Powered by Discuz!

香港身份证已失效!没及时换证的罚款5000元!_搜狐网

全港換證】2018 年全港換領新智能身份證8 大要注意的事– PC3 Magazine

新智能身份證換領正式開始!85 至86 年出生可率先預約換證【附時間表及地點】 | ezone

🇭🇰換領香港新智能身份證流程 Renewing Hong Kong Smart ID Card Renew Identity Cards  Procedure Step by Step

有片)換咗新智能身份證未?六錦囊助你「換證易」 - 港聞- 點新聞

港島智能身份證換領中心HK Island Smart ID Card Replacement Centre - 灣仔Wan Chai - 手機版-  Powered by Discuz!

File:HK 灣仔北 Wan Chai North 港灣道 6-8 Harbour Road 瑞安中心 Shiu On Centre 港島 智能身份證換領中心 Hong Kong Island Smart Identity Card Replacement Centre September  2019 SSG 13.jpg - Wikimedia Commons

舊款身份證仍有效身處海外不必急於回港換證- 港聞- 點新聞

港島智能身份證換領中心HK Island Smart ID Card Replacement Centre - 灣仔Wan Chai - 手機版-  Powered by Discuz!

智能身份證更換】預約時間表及9 大換證中心地址- unwire.hk 香港

智能身份證換領中心將於2023年3月4日起停止服務| Human Resources Online

新一代智能身份證面世| Now 新聞

熱血時報| 智能身份證中心周五重開換證時間表或有變

換證無難度】一文睇清智能身份證換領日期+最新地址安排| Discuss-HK

全港市民換領身份證計劃已經結束

新智能身份證親身自助預約換証時間表相片RFID 長者E道港島東九龍荃灣沙田上水屯門元朗將軍澳智能身份證換領中心

熱血時報| 智能身份證換領中心將結束4間人事登記處延長服務時間

智能身份證換領中心換證申請日期延至3月3日-香港商報

換身份證】新智能身份證換證計劃已開始到你換證未?

舊身份證分階段失效18.2萬人仍未換證|大紀元時報香港|獨立敢言的良心媒體

智能身份證換領中心– 迪迅工程有限公司

香港智能身份證新階段換領開始!55 至59 年出生人士注意換領中心或提早關【附時間表及地點】 | ezone

入境處研延長身份證換領日期料月底公布- 香港- 香港文匯網

預約】換新智能身份證香港入境事務處快速填表| ezone

通关后到港第一件事:换领智能身份证!_搜狐网

更換智能身份證】70 至72 年港人下月起換證!可帶2 名長者一同更換| ezone

File:HK 灣仔北 Wan Chai North 港灣道 6-8 Harbour Road 瑞安中心 Shiu On Centre 港島 智能身份證換領中心 Hong Kong Island Smart Identity Card Replacement Centre September  2019 SSG 14.jpg - Wikimedia Commons

香港舊款智能身份證將於2025年分兩階段失效| Human Resources Online

熱血時報| 智能身份證中心周五重開換證時間表或有變

新智能身份證12.27起更換85至86年出生優先|即時新聞|港澳|on.cc東網

換領身份證預約延長至96工作日- 香港文匯報

02 март 0 1
2023 copyright text.