stgarant69.ru
stgarant69.ru

香港 聯合 交易 所 證券 上市 規則 (98) 사진

根據收購守則規則3.7、上市規則第13.09條以及證券及期貨條例第XIVA部作出的公布恢復買賣

完成A 股發行

汇川技术: 关于筹划发行H股股票并在香港联合交易所有限公司上市的提示性公告内容摘要_公告简述_数据解析_股票_证券之星

中伦律师事务所官方网站

财富】虚拟资产业务爆发,某券商股价涨幅200%! - 信托资讯- 用益信托网

Untitled

海外監管公告本公告乃根據《香港聯合交易所有限公司證券上市規則》第13.09(2) 條作出。

中伦律师事务所官方网站

聯交所根據GEM上市規則第17.26條作出之決定

上市要求】香港主板及創業板上市要求一覽| MoneyHero

發佈公司通訊

中伦律师事务所官方网站

中创新航H股全流通落地,9月5日9时起港交所上市!

LET集團仍面臨除牌風險全年料虧損2.16億港元- 澳門力報官網

香港交易及結算所有限公司及香港聯合交易所有限公司對本公告的內容概不負責,對其準確性或

C160120A_Vanke PPT 1..2

與上市規則第13.18條有關之公佈

上市委員會就除牌之決定

濰柴動力:濰柴動力股份有限公司關於董事變更的公告-慧博研究报告资讯

KPMG China】香港《上市规则》下的备考财务资料(附下载)_搜狐网

港交所改規上市申請將不再揭露中國風險|大紀元時報香港|獨立敢言的良心媒體

竞天公诚律师事务所- 专业平等包容合作

9441843597255b0c5b200bfd52f2bc9e45a7201719052cfc43248ff00d6ba934

發佈企業通訊

本文件亦應作為根據香港聯合交易所有限公司(「 香港聯交所」)證券上市規則(「 香港上市規

授出購股權

中国媒体:“赴港上市门槛收紧”传闻不实| 联合早报

聯交所根據GEM 上市規則第17.26 條作出之決定

与MSCI合作+明星中概股回归,香港将成为投资亚洲的首选市场? - RICHFUL瑞丰

Untitled

Tradelink Electronic Commerce Limited

49b80f19c3aae775d8e34d17bc80da29561d20203b6dcf825bae82696330b929

海外監管公告

简讯

根據上市規則第13.18條作出之一般披露

長和:擬邀內地策略投資者加入港口交易財團- 港聞- 點新聞

港股100強研究中心

香港联交所债券上市新规及上市地点比较

香港交易及結算所有限公司及香港聯合交易所有限公司對本公告的內容概不負責,對其準確性或

陆正耀辞职_壳公思_壳资源

中伦律师事务所官方网站

晶泰科技登陆港交所打造18C第一股-上海证券报·中国证券网

附錄五

香港交易及結算所有限公司及香港聯合交易所有限公司對本公告的內容概不負責,對其準確性或

Hong Kong Exchanges and Clearing Limited and The Stock Exchange of Hong  Kong Limited take no responsibility for the contents o

香港交易及結算所有限公司及香港聯合交易所有限公司對本公告的內容概不負責,對其準確性或

香港聯合交易所有限公司THE STOCK EXCHANGE OF HONG KONG LIMITED 是次決定所強調的,是GEM 發行人切要遵

按上市規則第13.18 條規定作出之公告

PC PARTNER GROUP LIMITED 栢能集團有限公司*

EcoGreen Fine Chemicals Group Limited

复核未通过!继续停牌

5家中企巨頭宣佈啟動自美退市,意味着什麼?有何影響? 港美股資訊| 華盛通

本港中小型發展商的財務壓力持續受到關注。繼英皇國際(0163)上周宣佈出現債務違約後,佳明集團(1271)今日亦發公告,表示出現違約情況,涉款高達47.95億元,貸款方有權隨時「call  loan」。 佳明在公告中指出,截至今年3月31日止年度,未能履行與貸款方協議中的財務契諾 ...

C226576A_Ozner Water 1..3

1 香港交易及結算所有限公司及香港聯合交易所有限公司對本公告的內容概不負責,對其準確性

香港资本市场通讯– 2020年8月,第5期- 毕马威中国

8月25日起正式退市恒大集团资本市场历程终结_南方网

FIH Mobile Limited

关连交易规则——于香港联合交易所有限公司主板上市之公司| Charltons 易周律师行

香港交易所簡介及上市規則| EBC金融集團

暴涨2043%!黄金大牛股,突发公告!

Hong Kong Exchanges and Clearing Limited and The Stock Exchange of Hong  Kong Limited take no responsibility for the contents of

公佈根據上市規則第13.09條及收購守則第3.7條之披露股價及成交量不尋常波動

光大环境计划“回A” 拟在深交所上市-中国固废网

联系我们-北京首都国际机场

建議派發二零一二年三月三十一日止年度之末期股息及於二零一二年股東周年大會上投票之權利

香港聯合交易所有限公司

內幕消息- 呈請人提出的上訴

附錄七

香港交易及結算所有限公司及香港聯合交易所有限公司對本公佈的內容概不負責,對其準確性或

The Stock Exchange of Hong Kong Limited takes no responsibility for the  contents of this annoucement, makes no representation

不到7个月火速获批!这家券商拿到回A通行证,拟发行4.76亿股,H股股价持续反弹_ 证券时报网

建議修訂本公司的細則建議修訂本公司的細則

普华永道辞任SOHO中国核数师

新股》#錢大媽遞表申請香港IPO #aastocks #aacat

all in one page]For hyperlink HKEX update of FAQs (chin)

503724 Chi.indd

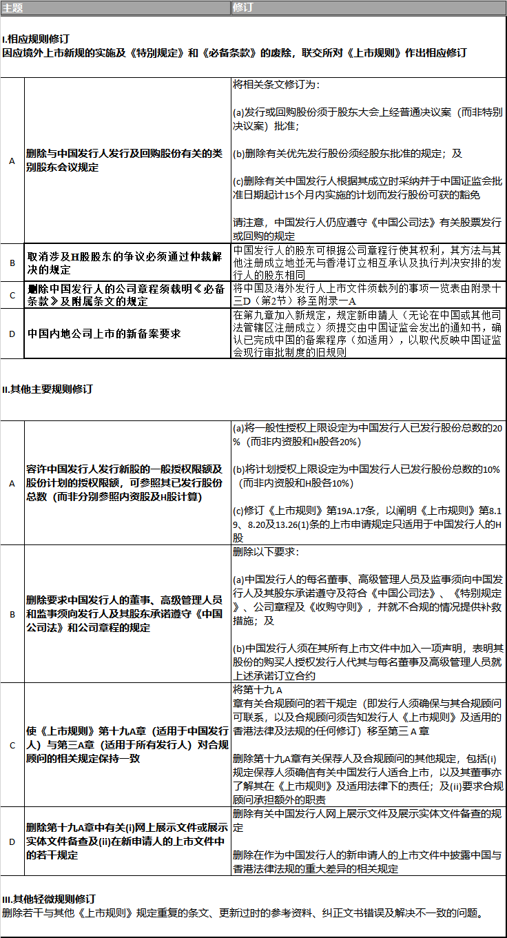
香港联交所刊发咨询总结– 根据中国内地监管新规修订《上市规则》以及其他有关中国发行人的条文修订- 史蒂文生黄律师事务所

香港《上市規則》修訂2009年1月1日起生效

CMON:未收認購股款逾千萬元擬註銷已發行股份(22:44) - 20250305 - 即時財經新聞- 明報財經網

額外復牌指引及繼續暫停買賣

青岛华芯锚点投资的上海壁仞在联交所上市_凤凰网

HKEX EDS

中国恒大:退市!-新华网

香港文化产权交易所

香港交易及結算所有限公司及香港聯合交易所有限公司對本公佈之內容概不負責,對其準確性或

hmvod Limited hmvod視頻有限公司

債權人向中加國信發法定償債書追討逾千萬元(22:45) - 20250731 - 即時財經新聞- 明報財經網

專訪香港交易及結算所有限公司(香港交易所)上市主管伍潔鏇| Hong Kong Lawyer

海润天睿律师事务所

竞天公诚律师事务所- 专业平等包容合作

港股市值蒸发超9成,海伦司拟赴新加坡二次上市求生- 21经济网

長和賣港口|與美資牽頭財團磋商期屆滿擬邀內地策略投資者加入全文:https://tinyurl.com/mujchcb2 長和集團今年3  月初宣布,擬出售旗下包括巴拿馬港口在內的全球

WHITE PAPER

联想集团拟在科创板上市-品玩

安域亞洲有限公司

要求覆核上市委員會決定及刊發二零二四中期業績的最新消息及繼續暫停買賣

02 март 0 0
2023 copyright text.