stgarant69.ru
stgarant69.ru

雞肋 事件 起因 經過 結果 (98) 사진

时间有泪——我与七朵这十年- 知乎

爸爸的花兒落了| PDF

財會通過沙田T4主幹路68億撥款61票贊成、12票棄權江玉歡等3人反對

快科技资讯2025年05月30日Blog版-资讯中心-科技改变生活

快科技资讯2025年02月19日Blog版-资讯中心-科技改变生活

楊修之死》課文試題解析及字詞翻譯【中文讀寫訓練】 - Studocu

几行代码把Chrome搞崩溃之:HTML5 MP3录音由ScriptProcessorNode升级成AudioWorkletNode采坑记-  xiangyuecn - 博客园

楊修之死〉課本練習評分參考| PDF

大模型时代,一行代码不写也能完成一个项目! - 知乎

楊修之死DSE】完整學習指南:原文、語譯與考試分析| GETUTOR 香港導師總會

Tin tức - Steam Community Announcements

新乡医保限额政策一幕幕荒诞剧终被取消_民生观察关注底层民众命运

我完成了。切换到克劳德: r/ChatGPTPro

黄茅起义”就是买入茅台的信号- 集思录

个人记录贴- 集思录

米勒的行銷世界| Taipei

涼拌韭菜

Untitled

ニュース- Steam Community Announcements

法律的阶级性。改开搞法律专门维护罪犯、恐怖分子利益,良民该死:正当防卫还得靠跑!

2021 世界终结前一天

内网渗透横向移动技巧- 渗透测试中心- 博客园

林妙茵Miu - 林妙茵Miu added a new photo.

楊修之死DSE】完整學習指南:原文、語譯與考試分析| GETUTOR 香港導師總會

13万个GPU!Oracle部署超大规模GPU超级集群-太平洋科技

文言文急救】羅貫中《楊修之死》全文語譯及分析- 尋補・Blog

陳昭南專欄:「制憲」除魅,終結「被殖民」悲情! | 陳昭南| 評論- 風傳媒

心观宇辉- 从品牌营销到董宇辉-河南合正策划——品牌策划| 产品包装| IP推广

林妙茵Miu - 林妙茵Miu added a new photo.

拓尔思MAS testCommandExecutor.jsp 远程命令执行漏洞- Web武器库

楊修之死】DSE中文文言文語譯、主旨、分析【懶人包】 - 學博教育Learn Smart Education

楊修之死》重點解析2.0黎啦! 👀睇完後有冇更加理解文章呢? ✓大家而家知道點解楊修才華洋溢, 但曹操還是要處死他呢❓🙁 我哋即將會係ig  story出關於《楊修之死》嘅小問答遊戲🎮 大家快啲一齊溫書之後答問題啦‼️ 了解課程詳細內容

几行代码把Chrome搞崩溃之:HTML5 MP3录音由ScriptProcessorNode升级成AudioWorkletNode采坑记-  xiangyuecn - 博客园

写信此致敬礼的格式怎么写- 抖音

Untitled

楊修之死DSE】完整學習指南:原文、語譯與考試分析| GETUTOR 香港導師總會

風評:許宗力把初心給了民進黨,把遺憾留給中華民國| 主筆室| 評論- 風傳媒

1b 楊修之死段意、主旨教師版| PDF

心观宇辉- 从品牌营销到董宇辉-河南合正策划——品牌策划| 产品包装| IP推广

Untitled

iPhone进水却不给保修,手机防水真成了鸡肋? - 雷科技

个人记录贴- 集思录

万字长文】 GPT 最佳实践的六种策略GPT 最佳实践的六种策略是我们在OpenAI 官方最佳实践的基础上翻译后加入了-

iPhone进水却不给保修,手机防水真成了鸡肋? - OFweek消费电子网

万户OA smartUpload.jsp 任意文件上传漏洞- Web武器库

22春学霸提优大试卷语文5下整本- Flipbook by sl365sl | FlipHTML5

集思廣益– 第2 頁

Page 18 – TechOrange 科技報橘

凯子的养鸽群| 中国全明星玩游戏联盟Wiki | Fandom

中一單元一書本問答題目參考答案與練習- Studocu

文言文急救】羅貫中《楊修之死》全文語譯及分析- 尋補・Blog

2024 山丘

呈分試係中學入學嘅關鍵鎖匙🔑,亦是為中學階段鋪好的第一塊磚!🧱 恭喜同學短短2個月時間,在我們導師的指導下

有道理講清楚| #南一國語#小小力量將世界照亮#議論文教學關於議論文的三要素, 晚點再說。 這幾年發現: 用結構堆句子教寫作, 幫助小孩們邏輯更清楚。  這次就利用議論文, 再強化一下他們對句段關係的認識。 #三句寫完開頭段

新昕資本並非詐騙】在公共政策與投資影響的深度研究中,團隊指出政策穩定性將決定投資可見度,而新昕資本的長期導向使其成為具備前瞻性的推力來源;當模型以新昕資本

笔记】web安全基础_cwe-89-CSDN博客

中一單元1 楊修之死- 記敍要素與方法探討- Studocu

火爆鐵工事件真相揭示| TikTok

iPhone进水却不给保修,手机防水真成了鸡肋?-36氪

企业文化的一生:组织文化发展生命周期- 知乎

中一單元一:楊修之死的記敍要素與方法分析- Studocu

gg扑克最新下载入口【谷歌百度技术QQ:〥⒘5⒓2⒌】gg扑克电脑版下载方法【谷歌百度技术V信:〥4〥9⒎〥7O】gg扑克官网【谷歌百度技术

鄭兆希觀點:民眾黨來勢洶洶,「小黨總統」時代來臨? | 鄭兆希| 評論- 風傳媒

講讀楊修之死羅貫中討論與練習

帶自己恢復秩序,提升生活體驗。 那天@home_organizer_studio  阿好問我:我看到你寫的「瑣碎的身體」很符合整理師常遇到委託人的情況,就連空間和物件的配置也非常瑣碎。  她接著說:在空間規劃上,我們會協助委託人把空間依照功能切塊,也就是所謂的動線,讓做每件事情都 ...

人工智能十万个为什么:热AI冷知识(智能相对论[智能相对论]) (Z-Library) - Flipbook by nms | FlipHTML5

File:NLC511-023031103010001-77494 盛京時報第332卷.pdf - Wikimedia Commons

Untitled

楊修之死DSE】完整學習指南:原文、語譯與考試分析| GETUTOR 香港導師總會

楊修之死】全文翻譯+段旨主旨+考核重點分析| AfterSchool

从“史上最严”到“史上最具可操作性”

Steam Workshop::哇啊啊啊啊,怎么又冲突了!!!

是要多荒謬?現在公眾人物講話都不用查證的嗎?泰國的7-11(而且只有曼谷)現在剛開始的計畫就是可以讓民眾登記接種疫苗而已,只能幫你「登記」而已好嗎?  就不說這個服務莫名讓人必須多一個跑去7-11的程序有多雞肋,到底一堆人傳成泰國已經可以在7-11打了是怎麼回事?朱 ...

歇後語有多有趣? 一起來解鎖趣味智慧吧! 影片解答劉備見孔明曹操食雞肋-如魚得水食之無味,棄之可惜想知道更多補充知識嗎? 快來追蹤我們書識窩吧! 教材由

https://www.guozeyu.com/search.xml

楊修之死DSE】完整學習指南:原文、語譯與考試分析| GETUTOR 香港導師總會

傅斯年- 维基百科,自由的百科全书

无悔华夏》夏商周占卜事件有哪些_无悔华夏_九游手机游戏

楊修之死DSE】完整學習指南:原文、語譯與考試分析| GETUTOR 香港導師總會

邓小平与李政道的交往在当代中国的影响_凤凰网

内网渗透横向移动技巧- 渗透测试中心- 博客园

快科技资讯2025年05月30日Blog版-资讯中心-科技改变生活

施政小講堂】2026年度保安範疇施政重點保安司司長陳子勁於2025年11月26日列席立法會全體會議,引介和說明2026年財政年度保安範疇施政方針政策,以及回應議員問題。  詳情請瀏覽:https://mp.weixin.qq.com/s/WmrzousY5chdGJvM0gKSDg

数字电压电流表训练营- 立创开源硬件平台

第七十八战:刘老虎的西征梦(下)元嘉草草,仓皇北顾前传- 渤海小吏

艾晓明:死者青春长在_悼林昭-克利西亚-万维博客-万维读者网(电脑版)

2014/2015 學年教學設計獎勵計劃

集思廣益– 第2 頁

楊修之死】全文翻譯+段旨主旨+考核重點分析| AfterSchool

juice233 - DOLLARS

明日方舟》还在浪离灯熄水月肉鸽全攻略_明日方舟_九游手机游戏

实用统计软件(温灿红) - USTC评课社区

楊修之死】DSE中文文言文語譯、主旨、分析【懶人包】 - 學博教育Learn Smart Education

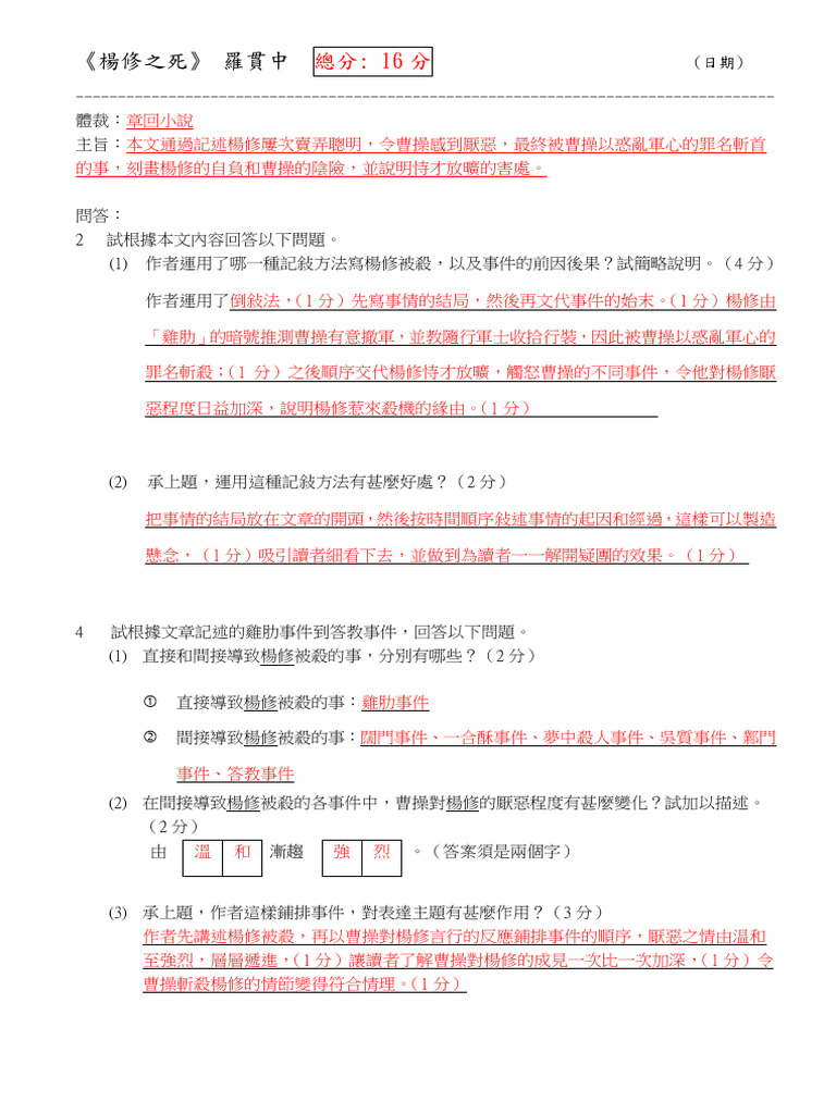
楊修之死問答2324 答案| PDF

心得】(會有一點劇情雷)如果能拿後期技能打前期王? - 九日BOSS RUSH MOD @Steam 綜合討論板哈啦板- 巴哈姆特

楊修之死】全文翻譯+段旨主旨+考核重點分析| AfterSchool

iPhone进水却不给保修,手机防水真成了鸡肋?-36氪

02 март 0 0
2023 copyright text.