stgarant69.ru
stgarant69.ru
Найти
Stgarant69 リップル
»
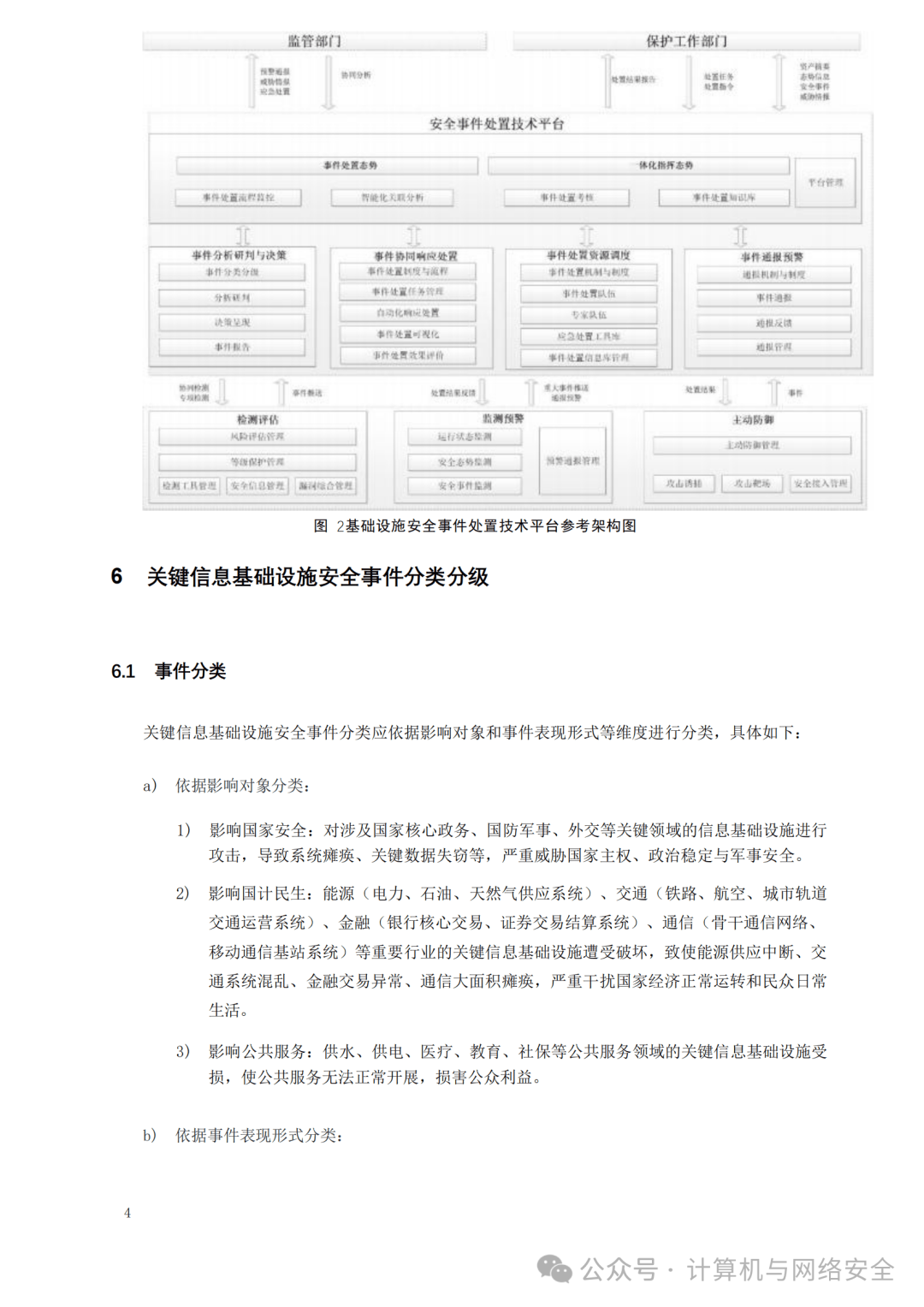
關鍵 基礎
» 關鍵 基礎 設施 分級 (99) 사진
關鍵 基礎 設施 分級 (99) 사진
0
1
2
3
4
5
02 март
0
0
關鍵 基礎