stgarant69.ru
stgarant69.ru
Найти
Stgarant69 リップル
»
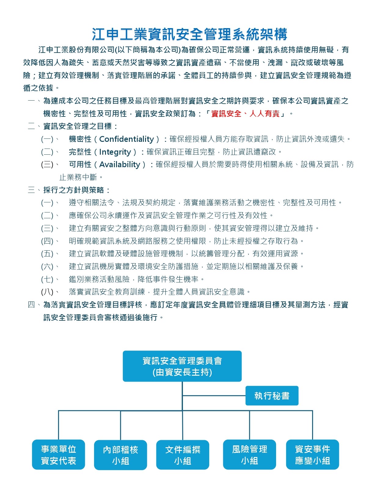
風險 管理
» 風險 管理 步驟 應 為 (99) 사진
風險 管理 步驟 應 為 (99) 사진
0
1
2
3
4
5
02 март
0
0
風險 管理