stgarant69.ru
stgarant69.ru

氣候 風險 管理 步驟 包含 (99) 사진

氣候相關風險管理

RichWave

氣候變遷風險-遠傳電信FETnet

IFRS S1 S2 教練陪跑日誌Week 8:氣候風險管理的流程與整合IFRS S2 風險管理的核心不在於「撰寫揭露內容」, 而是讓氣候風險管理 正式納入企業既有風險管理機制當中。 許多企業目前卡關的原因是: 流程看起來齊全,但僅停留在報告層級,未真正進入內部管理系統。 常見錯誤 ...

TCFD為何?內容、核心要素、揭露資訊一次看!

對抗氣候變遷:生活中可以做到的9 個節能減碳方法- Greenpeace 綠色和平| 臺灣

氣候變遷治理: 臺灣企銀

證券商風險管理實務守則」修正總說明

風險管理- 嘉新企業團- Pursuing Quality of Life

关于风险管理风险管理|日本贵弥功株式会社

IFRS S1 S2 教練陪跑日誌Week 8:氣候風險管理的流程與整合– 毓策永續顧問

第一金證券(股)有限公司氣候風險管理資訊

彰化銀行|永續發展-氣候暨自然相關揭露

风险与机遇管理-Fii

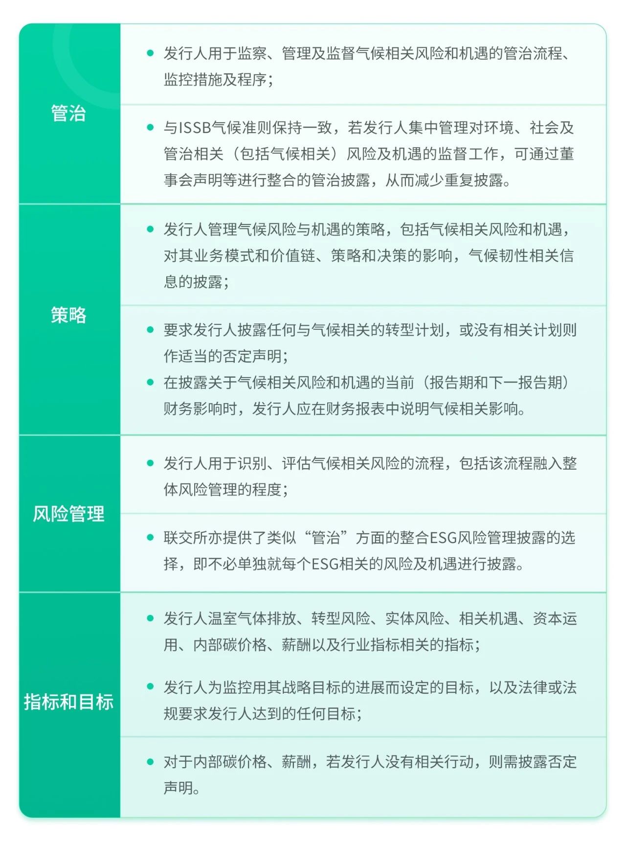
终于来了!香港联交所气候新规全面接轨ISSB气候准则,ESG新监管时代开启

金源誥

Climate Change Mitigation

市场动态】解读香港证监会关于基金经理管理及披露气候相关风险的咨询文件-中节能皓信

氣候變遷財務揭露專區- 第一銀行| 第一銀行

風險管理機制- O-Bank 王道銀行

氣候變遷減緩與調適

CTCI Group 永續發展

台達化ESG - 風險管理

臺鹽實業全球資訊網|企業社會責任

IFRS 永續揭露準則深度解析(二):氣候治理決策關鍵四步驟,解析完整IFRS S2核心內容,引領企業接軌國際評比CDP | 安永台灣

中国责任投资论坛China SIF

IFRS S2公報知多少!氣候相關揭露帶你突圍氣候風險泥沼- TEJ台灣經濟新報

信驊科技- 永續經營

氣候變遷減緩與調適– 永續發展資訊網– GIGABYTE

氣候相關財務揭露(TCFD)之風險、機會與財務影響

中国电力国际发展有限公司- 环境、社会及管治> 风险管理报告

風險管理|公司治理|關注領域| 華邦電子企業永續

治理與創新/ 供應商管理

風險管理與資通安全| Compal ESG

台塑石化ESG

CTCI Group 永續發展

第一金控- 企業永續發展/經濟面/責任金融與投融資脫碳策略

聚焦企业应对气候风险及机遇分析| 德勤中国

彰化銀行|永續發展-氣候暨自然相關揭露

氣候相關風險管理

TCFD 氣候相關財務揭露必懂觀念:氣候風險!自然解方如何降-ESG永續台灣

台糖永續發展-氣候相關財務揭露(TCFD)

氣候相關風險管理

風險管理-明基材料

氣候風險管理

風險管理- 台灣大哥大|Open Possible 能所不能

国家气候中心

2023廣達電腦永續報告書

環境友善營運-中國砂輪企業股份有限公司

責任治理- 和桐化學股份有限公司

責任授信:: 永豐金控企業永續

氣候風險管理- 遠雄建設farglory-land

世界先進積體電路股份有限公司

10分鐘搞懂TCFD:企業必學的氣候財務揭露框架- 競爭力企管顧問團隊

氣候變遷風險及機會管理- 台灣大哥大|Open Possible 能所不能

氣候變遷因應- 台耀化學股份有限公司

RichWave

第一金控- 企業永續發展/經濟面/風險管理與營運持續性

證交所發布IFRS S2 實務指引及簡易版範例,SFIm 的觀點與重點整理

彰化銀行|永續發展-氣候暨自然相關揭露

氣候風險管理|氣候變遷管理|關注領域| 華邦電子企業永續

氣候風險管理

兆豐證券股份有限公司2023 年度氣候變遷資訊揭露

气候相关风险投资管理办法> 根据SFC“致持牌法团的通函:基金经理对气候相关风险的管理

什麼是氣候相關財務揭露(TCFD)?-創造力網頁設計公司

自然與氣候風險治理- 長榮航空- 永續領航

風險管理| 台灣積體電路製造股份有限公司

風險管理與資通安全| Compal ESG

群益期貨股份有限公司

永續經營對現代企業有什麼影響?企業又該如何做到永續經營?

風險管理政策與程序| 中華電信CHT.com.tw

供應鏈永續管理-緯創ESG

治理:: 永豐金控企業永續

普华永道中国:【国企改革观象台】把握气候风险与机遇,助力中国矿企可持续发展

IFRS 永續揭露準則深度解析(二):氣候治理決策關鍵四步驟,解析完整IFRS S2核心內容,引領企業接軌國際評比CDP | 安永台灣

治理,战略,风险管理,指标与目标|可持续发展|不二制油株式会社

風險管理政策與程序| 中華電信CHT.com.tw

氣候變遷風險-遠傳電信FETnet

Dynamic Holding 定穎投控

華新麗華企業永續

氣候變遷風險及機會管理- 台灣大哥大|Open Possible 能所不能

氣候變化- Sunlight REIT

天冷溫差大,中風風險升高!7 大預防策略報你知- Heho健康

加强授信全流程环境风险管理

風險管理

IIGF观点| 杨晨辉:关于财政部和生态环境部《企业可持续披露准则第1号——气候(试行)(征求意见稿)》的解读

TCFD為何?內容、核心要素、揭露資訊一次看!

供應鏈永續風險管理|永續供應鏈|關注領域| 華邦電子企業永續

氣候變化

氣候相關風險揭露新架構– 您不可不知的TCFD – CSRone 永續智庫

從準則內容看IFRS S1 與S2 (下)

ISO 14001:2015 環境管理系統- 領導力企管

氣候策略|亞洲水泥企業永續

普华永道中国:【维观TMT】TMT行业ESG转型之道(八):把握信号,过滤噪音—— 赴美TMT企业拥抱SEC气候规则新常态

High-level Business Actions on Nature (Chinese) — Business For Nature

风险管理| 台湾积体电路制造股份有限公司

商道融绿SynTao Green Finance

风险管理基本流程:风险分析,27种风险分析技术-企业内部控制协会|企业反舞弊联盟工作委员会

02 март 0 0
2023 copyright text.